近日,2025年(第十九届)全国高校商业精英挑战赛文旅与会展创新创业实践竞赛圆满收官。经过激烈角逐,文旅学子斩获国赛一等奖、二等奖、三等奖各1项,省赛三等奖3项,其中旅游新业态策划“复古工业游,文化传承路——以常州三堡街为例的旅游新业态策划”晋级精英赛,充分展现了学生们的创新能力和实践水平。
第十九届全国高校商业精英挑战赛文旅与会展创新创业实践竞赛
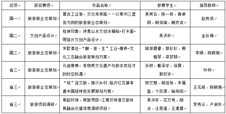
文旅学院获奖情况

全国高校商业精英挑战赛文旅与会展创新创业实践竞赛作为纳入《全国普通高校大学生竞赛排行榜》的国家级赛事,是文旅与会展教育领域院校覆盖全面、校企合作深入、国际交流广泛的权威平台。本届竞赛设置文化旅游、会展、酒店、设计与传播四大竞赛板块,流程涵盖初赛(知识赛)、省赛(选拔赛)、全国总决赛等环节,共吸引来自全国 31 个省(区、市)近 700 所高校、8600 余支团队、4.5 万余名师生同台竞技。

文化与旅游学院始终坚持“以赛促学、以赛促教、以赛促改”,将高水平学科竞赛作为提升人才培养质量、深化创新创业教育改革的重要抓手。为备战本次大赛,学院构建了“课程教学—导师指导—实践孵化”三位一体培育机制,为参赛团队提供了从选题立意、现场调研、文本优化、PPT制作到视频拍摄、现场陈述的全过程精准指导。学院将以此次大赛为契机,不断总结经验,强化文旅应用型人才培养质量,为学校高质量发展贡献更大力量。(图文/吴其右、赵良成、李顺;审核/张丽芬;编辑/单清丛)